彰化縣北斗國小全球資訊網
首頁
(current)
公告系統
檔案庫
學校介紹
校長室
教務處
學務處
總務處
輔導室
教師專區
學務系統
行政業務(校內)
教師進修
磨課師
公文系統
識字量測驗
學習扶助
國際教育暨英語資源中心
公開授課資訊系統
彰化縣數位學習師生單一帳號系統EIP
監考系統
數位學習
彰化縣教育雲端帳號認證服務
彰化教育雲
因材網
國語日報加分吧
LearnMode學習吧
Pagamo
均一教育平台
CoolEnglish酷英網
一小時玩程式
Scratch
Canva
Micro:bit
webex直播共學連結
本土語直播共學連結
菸檳危害防制教育學生感知問卷
健康促進網路問卷系統
讀步彰化飛越雲端
登入
首頁
公告列表
公告內容
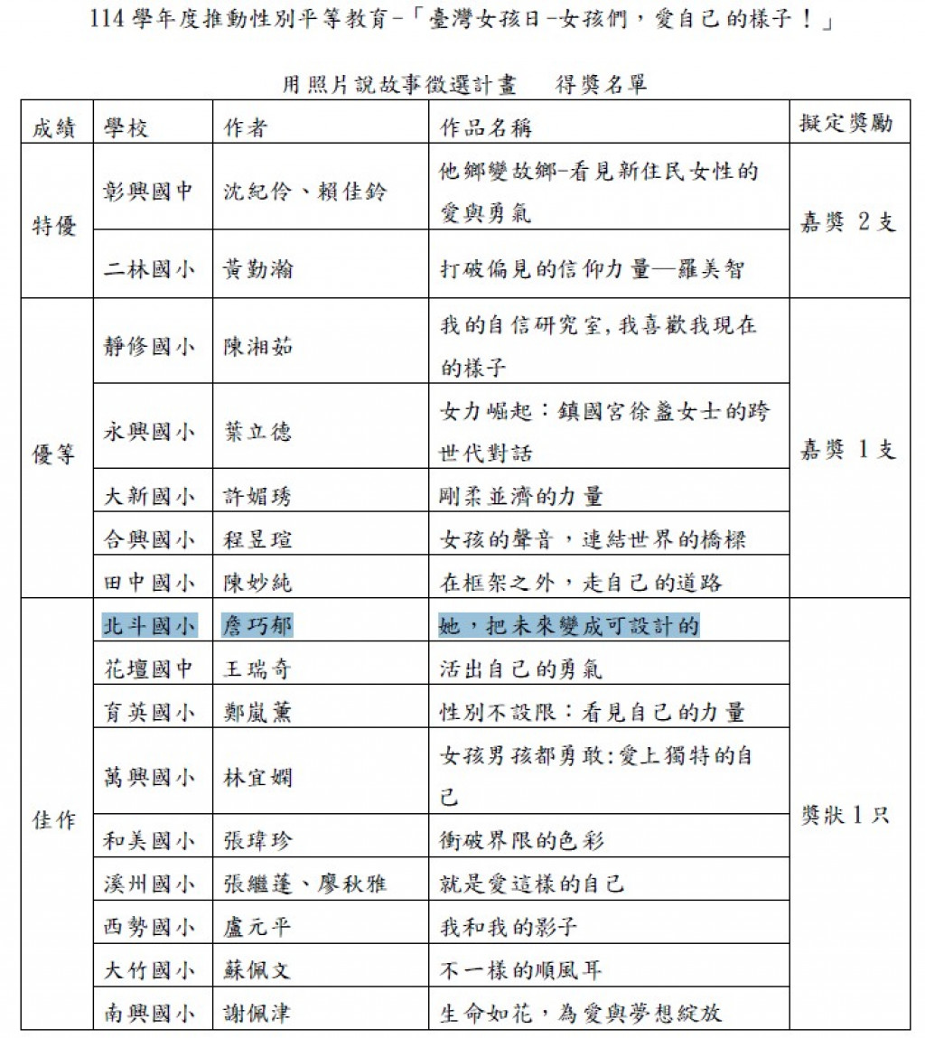
恭喜本校詹巧郁教師參加114學年度推動性別平等教育-「臺灣女孩日-女孩們,愛自己的樣子!」用照片說故事徵選,榮獲佳作!
上一則公告
下一則公告
榮譽榜
/ 張貼者
輔導主任
張貼日期: 2026-03-04 09:59:27 點閱:
152
得獎教師;詹巧郁教師
作品名稱:她,把未來變成可設計的
相關照片
近月內熱門公告
2026-03-27
274
114 學年度本校各級模範兒童獲獎名單
2026-03-31
200
115學年度北斗國小附設幼兒園招生公告(詳見簡章)
2026-03-29
189
恭喜三乙陶可栗小朋友 參加114學年度小小說書人選拔賽 榮獲第三...
2026-04-02
171
恭喜本校學生作品刊登彰化縣《智慧菓》雜誌第165期
2026-04-02
134
公告:『彰化縣115學年度國民小學暨幼兒園教師聯合甄選簡章』。
2026-03-27
117
本學期學生社團費用繳納日期說明:弦樂社自3/27~4/2,其他社團為...
2026-03-30
114
115年第22屆國家地理知識大競賽 歡迎參加
2026-03-31
101
恭喜六戊江樂芯小朋友 參加114學年度「讀報創意達人」競賽 榮獲...
2026-04-02
100
轉知:有關勞動部115年3月20日函有關受僱者同時撫育子女2人以上...
2026-04-01
95
彰化縣環保局訂於115年4月12日於成美文化園辦理「彰化縣環保淨零...
2026-04-02
95
轉知:召開本縣115學年度國小暨公立幼兒園教師申請介聘縣內他校...
2026-04-15
90
115學年度教科書評選作業時程與注意事項
2026-03-27
87
雙閱讀素養計畫成果分享會(教師場及家長場) 歡迎參加
2026-04-02
87
轉知:有關112年至115年全國公教員工旅遊平安卡優惠方案,調整個...
2026-03-31
84
國立公共資訊圖書館「活動教案」 歡迎運用
2026-04-02
81
轉知:115年度彰化縣政府公務人員健康檢查方案說明,提供同仁參...
2026-04-02
80
轉知:桃園市政府拍製「場所主人看過來:性騷防治你有責」及「在...
2026-04-07
80
恭喜五丙程兆享五丁林妍希二戊程于芯參加115年第23屆總統盃全國...
2026-03-27
79
2026年原住民族語E樂園繪本腳本徵稿 歡迎參加
2026-03-31
79
網中心暨數位學習推動辦公室辦理⌈B1科技輔助自主學習工作坊-不分...
置頂至哪一天?
×